This web application aims to help a Nursing Educator to individualize the Learner’s experience on orientation by focusing on measuring their progress to create a clinical judgment pathway. It also helps the educator identify patterns that support improving the curriculum to better meet fluctuating needs. Finally, the tool assists the educator in communicating the Return on Investment to organization leaders.
Development by: Zach Norman BSN, RN, TNS, CEN, CPEN
The articles are organized into categories that match the menu headings: Dashboard, Colleagues, Reports, Curriculum, and Configurations. Further categories and articles that cover specific topics are organized under their appropriate category. Become familiar with the terms that are used throughout the application and support documentation.
Each page includes the following information:
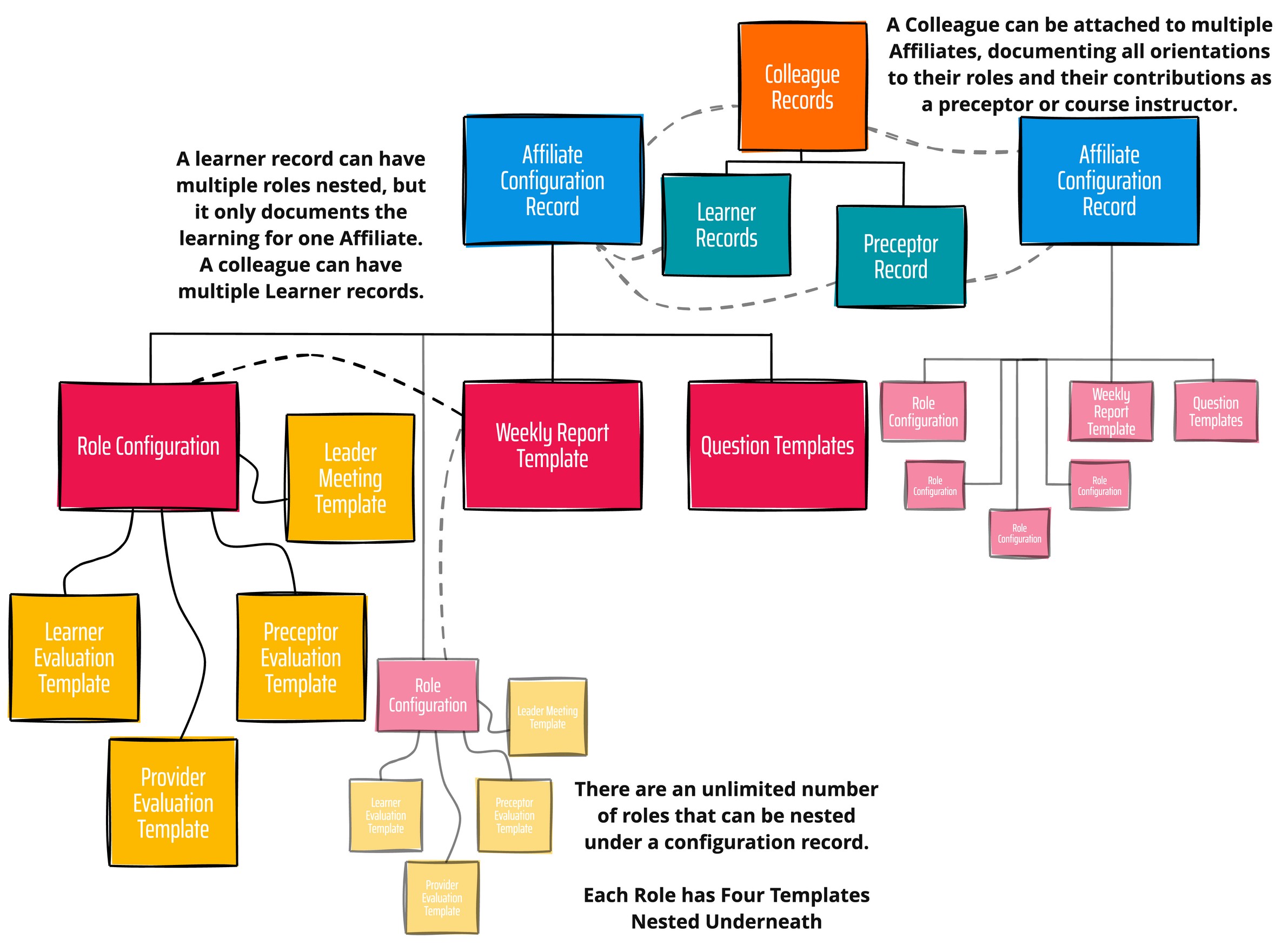
Version 1.11.0 introduced the colleague record to simplify the data entry and maintenance across multiple tables. Still, learning is documented under a Learner record and is organized into multiple roles[1]. A colleague can have multiple learner records nested as their career grows. A preceptor record can also be created/maintained, documenting all the contributions a preceptor makes over time. All records that are nested under the colleague record are created and maintained from the Colleague Add / Edit screens.
The Colleagues listing accessed from the main menu is organized into multiple list views. These list views are searchable and re-sortable. By default, it is organized by the default role title. Use the drop-downs at the top of the page to narrow the data displayed.
There are list views for current colleagues, former colleagues (collapsed by default), Learners on orientation[1], Learners who've completed orientation (collapsed by default), and current Preceptors. Learners whose orientation is complete are displayed on a list view below.
Refreshing the screen will reset any sorting or searches back to the normal full list of colleagues. On small screens such as cell phones, some columns will be hidden to minimize scrolling.
The reporting capabilities cover many areas, providing data-driven insights to make informed decisions and drive continuous improvement.
This section covers the pages and views related to creating, maintaining, and displaying learning events that will [generally] repeat for multiple groups of Learners / Preceptors[1]. It starts building the data with Course Template (Curriculum) records. The instances when the learning event is held is a Course record. Finally, each individual Learner and Preceptor have an Event record to fill their schedule. These Event records are converted as they occur to a “Completion” form a Transcript of all the learning that has taken place.
Outcome measures can also be tracked. Outcomes section includes designations for Courses and Topics that was designed to make improvements to an outcome.
The Curriculum, Events, and Outcome sections are an interconnected web of records. Within the Curriculum Section: a Course record is nested under a Course Template record. A series of Event records are then connected to the Course record. Other Events (Shifts / Other) records can be tagged with related Event Topics that relate to an Outcome. Events are tied back to Preceptors and Learners representing the learning that they have accomplished. Finally, the Outcome records are nested under Outcome Template which defines which Course Templates and Topics are related. The Outcome section displays all the records which contributed to developing a Learner / Preceptor’s practice.
A configuration record organizes, displays, and allows authorized users to update data points on the Configuration records (90 data points), Role records (320 data points), nested underneath, along with templates for the Learner, Preceptor, and Provider Evaluations, as well as the Leader Meeting Template.
As a best practice, a configuration record should exist for each major job function. For example, Acme General Hospital Emergency Department has a configuration record for the RN and the EMS tech. The RN role includes Role Configuration records for the Bedside RN role, Triage RN role, and Charge RN role. The EMS tech has just one Role Configuration record for the tech role. Once an EMS tech becomes an RN, they will never practice as a tech again; their tech role ends, and a brand new role begins.
Each Affiliate Configuration and Role Configuration record requires a key to be issued by the developer. The original configuration of the Affiliate/Role will be provided with the issue of the key. Without the key, the Learning Center cannot function.