Skip to main content
Follow Us

Items on the Topic: Orientation Nurse Users

Colleagues

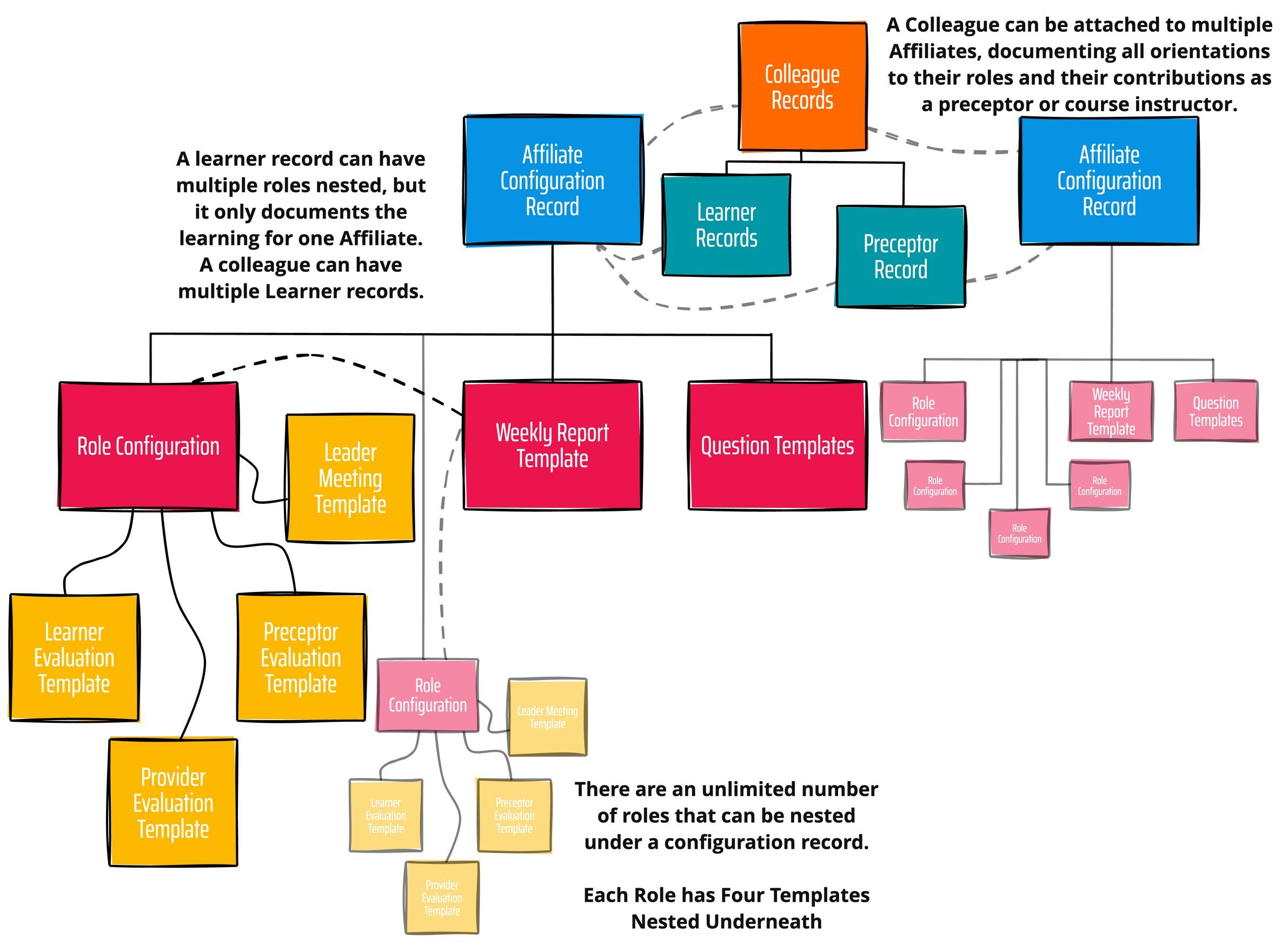
Version 1.11.0 introduced the colleague record to simplify the data entry and maintenance across multiple tables. Still, learning is documented under a Learner record and is organized into multiple roles[1]. A colleague can have multiple learner records nested as their career grows. A preceptor record can also be created/maintained, documenting al…

Configurations

A configuration record organizes, displays, and allows authorized users to update data points on the Configuration records (90 data points), Role records (320 data points), nested underneath, along with templates for the Learner, Preceptor, and Provider Evaluations, as well as the Leader Meeting Template. Configuration Records and Template…

Competencies

Reports

The reporting capabilities cover many areas, providing data-driven insights to make informed decisions and drive continuous improvement. Colleague AchievementsA report that can be filtered and sorted in numerous ways allows organizations to determine who is prepared to practice in specific roles, who has received specific education, and other me…

Preceptors

The Preceptor List can be sorted by any column heading; by default, it is organized by last name. It is divided between Preceptors who are currently eligible to teach learners and those who are former preceptors. It can also be searched by any value and sorted.  Preceptors may be a part of multiple affiliates and do not need to have roles as…

Evaluations

Gaining feedback via Daily Evaluations is a core feature of the Learning Center. Daily Evaluations are collected by sending Learners and Preceptors automated reminders to complete the evaluation 1 hour before the end of their scheduled shift. Provider Evaluations can be collected via QR Code by invitation. Regular review of these evaluations…

Learners

These list views are located on the Colleagues screen, are accessible by the Quick Links on the left, and are searchable and sortable. By default, it is organized by start dates: the newest learners will be on top. Learners whose orientation is complete are displayed on a list view below. The list views are separated into Learners who are orientin…

Support

This web application aims to help a Nursing Educator to individualize the Learner’s experience on orientation by focusing on measuring their progress to create a clinical judgment pathway. It also helps the educator identify patterns that support improving the curriculum to better meet fluctuating needs. Finally, the tool assis…

Learner View

The Learner record is the hub where all other data points are linked. Once a Learner record is created, roles can be assigned for orientation, the Learner record must be maintained with up-to-date information. Each data point can be used to analyze the success/impact of orientation efforts statistically. The full benefits of the Learning Center ca…

Preceptor View

The Preceptor record is the hub where all other data points are linked. Once a Preceptor record is created, the Preceptor can be assigned to work with Learners. The Preceptor record must be maintained with up-to-date information. Each data point can be used to analyze the success/impact of orientation efforts statistically. The Quick Links are…

Terms

Public: accessible to anyone who has the URL of the webpage. Private: accessible only to Orientation Nurses / Leadership Users. Must have a username and password to access. User: a person who accesses this website. Orientation Nurse: a type of user who has a log-in for frontend functions. This user is an educator or expe…

Leader Review

Both Orientation Nurses and Leadership have access to this page, the display is organized to enable Leaders to understand progress and the current goals for the Learner. The page is organized to display constant data points on the left that are used to sort and create the benchmark for the Learner followed by Quick Links. The most important detai…

Leader Update

The Leader Update is designed to help the Learner and Leader be connected and up to date on the Learner's progress towards being an autonomous practitioner in the role they are orienting. The page has several views that move through a process: Schedule the Leader Meeting The Orientation Nurse establishes an Agenda Attendees receive a meeting…

Learner Public

There is a QR code/link for a learner to directly access this page from their Welcome Message, however typical access after submitting a daily evaluation. Purpose: Keep the learner informed of current goals, objectives, and progress. Progress is displayed as averages grouped by week with a maximum of 3 weeks displayed. Progress is only displ…

Preceptor Public

This page is typically accessed after the preceptor submits a daily evaluation. There are several messages such as the Preceptor Message that include links to this document. Purpose: The page is intended to keep the Preceptor up to date with the current goals and objectives, learners' needs, and how they should focus their efforts when worki…

Candidate Interview

The purpose of conducting and documenting a Peer Interview and/or Shadow Experience is to document the learning needs of a new colleague. This information enables the educator to make better decisions in aligning preceptor assignments or initial goals based on the information collected. The default page status displays: A form initiating docum…

Daily Learner Evaluation

The Daily Learner Evaluation is typically accessed via an invitation sent directly to the Preceptor who has worked with the Learner. The intent is to collect feedback regarding the shift immediately following. The items being evaluated are the same each time. Each item represents a component of the learner's ability to practice with good clinical…

Daily Preceptor Evaluation

The Daily Preceptor Evaluation is typically accessed via an invitation sent directly to the Learner who has worked with the Preceptor. The intent is to collect feedback regarding the shift immediately following. The items being evaluated are the same each time. To complete the evaluation, simply answer each item. Utilize the rubric to guide the a…

Provider Evaluation

The Provider Evaluation is typically accessed via the QR codes from the Learner's Page via an invitation from the Orientation Nurse. The intent is to collect feedback regarding the shift from the Provider's perspective. The items being evaluated are the same each time; only four items are evaluated, and typically, it is a limited set from the Dail…

Evaluation View/Edit

This page is used to view and edit individual Evaluations. It is accessible for Leadership and Orientation Nurse Users. However, leadership users are limited to viewing only formal learners and formal preceptor evaluations, Whereas Orientation Nurse Users can view and edit all Evaluation types.  The Evaluation View Edit Screen displays all E…

1. Report Card

The Report Card is the first step in a three-step process to  (1) review progress, (2) document a Formal Evaluation, and (3) Update stakeholders about Goals and the Next Steps in their Orientation. These documents can be saved as PDFs and e-mailed or printed. The intention behind this Site View is to allow quick review of progress as compared…

3. Learner Update

This is the final step in the process of reviewing progress, setting goals in the formal evaluation, and now updating the Learner's Page. This page updates the content on the Learner Public Page, Leader Review, Dashboard, and elements in the Weekly Report as well as communicate these changes to Learners, Preceptors, and Leaders. The Orientation N…

Action Plan

The Learner Action Plan is designed to be a tool to take in concern regarding a learner's progress towards autonomous practice from various sources and formulate a plan to get their orientation back on track. While the origin of the concern may also match what needs to be reported to an organization's error reporting system this tool is designed t…

Add Schedule Shifts

An Orientation Nurse or Leadership User can add shifts. Log into your account. Navigate to the Learner's page Click Add Shifts to access a screen that allows the user to add new event records.[1] The screen includes a calendar of future events associated with the learner and each preceptor. This screen can also be reached by selecting "S…

Formal Evaluation Listing

This page displays a listing of all Formal Evaluations that have been submitted and is grouped by Learner. The list can be sorted and searched using the headings on the table and the search box near the table. The listing links to the Evaluation View so that every detail on a Formal Evaluation record can be reviewed by Leadership and Orienta…

2. Formal Evaluation

The Formal Evaluation is intended to be completed with the Learner. This tool should facilitate discussing the Learner's progress, making any pertinent notes, and setting goals. Typically access this page after reviewing the Report Card and clicking: . The Formal Evaluation will warn the Orientation Nurse User if they accessed the page wi…

Collect Evaluations

Gaining feedback via Daily Evaluations is a core feature of the Learning Center. These messages are sent automatically and depend on several settings on the Configuration record.  Each Evaluation Type needs to be enabled.  Edit the Template record for the Evaluation (Learner, Preceptor, or Provider) Choose the Details tab Enable…

Dashboard

The Dashboard provides an at-a-glance progress report of selected learners. The dashboard is divided into several sections: Data selection (highlighted in yellow): Orientation Nurse Users can modify the display to review retrospective data. Leadership Users can toggle between dashboards that display current Learners among various Affiliates. Q…

Export Knowledge Checks

Like the other export pages, the Export Knowledge Checks has filter options at the top of the screen. It also includes an additional section that allows users to analyze the responses. First click:  Refine Participants, select the items to include in the dataset. Focus the responses to the template, an individual course instance, or even a…

Schedule Report

This page is a tool for Leadership and Orientation Nurses. It can display data on a calendar view or on a list that is grouped by date. It allows users to easily review and make changes:  The dropdowns highlighted yellow filter the events that are displayed on the calendar and List View.  The calendar element is highlighted orange, the…

Affiliate Configuration record

The data points contained in a single configuration record are organized into six tabs and further divided into more manageable pieces within each tab. Users without permission to edit the configuration can view the settings and make recommendations to the appropriate user. The Quick Links on the left follow the user as they scroll. Clicking a li…

Role Configuration record

The Role Configuration Screen always appears as a form; like the Affiliate Configuration records, a user must be granted permission on their User record to edit the nested role configuration records under their parent Affiliate Configuration. General Information regarding the role is highlighted in yellow Role: Type Unique Name Affiliate:&nb…

Weekly Report Template

Links to a comprehensive report are sent on a designated day each week (Monday-Thursday) as determined by this template to subscribed users. This template's values are passed to a report controller that is created on the Friday before the report is sent. Click here to learn more about the Weekly Reports. Each section is displayed because the…

Leader Meeting Template

The Leader Meeting template establishes which sections can be included when planning a Leader Meeting. The process that a User follows when scheduling these meetings includes modification of the template to focus the attention of the meeting on the essential elements of the conversation. Include Option for Orientation Nurse to write a messag…

Learner Evaluation Template

The Learner Evaluation is completed by a preceptor and is designed to be most often used on a mobile device. The Learner Evaluation can be customized completely. There are ten major topic areas with two topics allowing for two additional sub-questions each. Utilize this form to: Setting up Evaluation Items for a role[1], Changing default items…

Preceptor Evaluation Template

The Preceptor Evaluation is completed by a learner and is designed to be most often used on a mobile device. The Preceptor Evaluation can be customized completely. There are eleven major topic areas with two topics allowing for one to two additional sub-questions each. Utilize this form to: Setting up Evaluation Items for a role[1], Changing d…

Provider Evaluation Template

The Provider Evaluation includes a cross-section of questions that appear on the Learner and Preceptor Evaluations, asking a healthcare professional in a different role to evaluate both the learner and preceptor. 

Default Communication Template Values

Every communication dispatched by the website about a record linked with this Affiliate and all its associated roles is tailored and operated by the values stored within this tab. Hovering over the field title unveils the Find/Replace functionalities within the code on the page responsible for message transmission. The 'method' field serves as…

Default Configuration Record Values

Throughout the Configuration edit screen, some elements are edited using HTML or a list array. A list array is set up for the site to decipher through two lists: results (which must be unique values stored in the database, each separated by a comma), and then the displayed text (each separated by a comma). Must be in the same order. The results an…

Users

The Site View manages not only the functions of its namesake but also facilitates the communication that users are subscribed to receive. Three types of users have access to the private data maintained by the Learning Center. Orientation Nurse (educators who can access data shift over shift) Leadership Users (managers/directors who c…

Review Dashboard

A tool that can be filtered, sorted, and serached to help educators and administrators understand the performance of their orientation program and identify future opportunities. The Review Dashboard can only pull data from one Affiliate (filter highlighted green) at a time however it can display multiple roles. There are filter dropdowns at the t…

Preceptor Plan

This visual report assists in creating a preceptor plan that faciliatates orientation for each learner. Use the drag-and-drop to assign preceptors to learners. Select the checkbox labeled Primary Preceptor if the preceptor should be designated as a preffered alternative to the scheduled preceptor for a shift. Save your changes each learner record…

Colleague Achievements

A report that can be filtered and sorted in numerous ways allows organizations to determine who is prepared to practice in specific roles, who has received specific education, and other metrics such as tenure.

Learner Action Plans

The table displays Learner Action Plans grouped by category and displays contributing factors, this is an at-a-glance view of where Learners have had or are experiencing challenges. This list can be re-sorted and searched. Clicking on the name or one of the icons takes the user to the Learner Action Plan.

Curriculum Reports

A set of three list views that can each be searched and sorted showing Course instances, completed Clinical Development Grids, and Knoweldge Check assignments. The Course instance listing is the only comprehensive listing of all the courses in the given filtered year. Note the participant list shows particiapants and instructors. The Course Grade…

Course Templates

This List View displays all Course Templates (Curriculum) that are offered at the various Affiliates associated with the logged-in Orientation Nurse user[1]. The list is sort-able and search-able. The lower half of the page includes a List View of each instance of each course. That list is also sort-able and searchable. The Courses are grouped by…

Course Template

A Course Template (Curriculum) record documents a learning event that Learners / Preceptors from designated Affiliates can attend. It includes the Course Outcome, Objectives, and a Description of how the learning will be delivered. It also can include a Post Survey. This record provides structure with a number of nested records that are connected…

Export Content

Each export option has filter options in the top left of the screen. First click:  Refine, select the items to include in the dataset, Next click:  Review Data. Review the data displayed on the tables below. Each table will become its own sheet on the exported document. Finally click:  Export to Excel to save the displayed data…

Weekly Reports

Links to the comprehensive reports that are sent on a designated day each week (Monday-Thursday) to subscribed users regarding upcoming learning, new data that has been collected and highlights from the previous week. The message begins with personalized content that was prepared by an Orientation Nurse and then information is automatically compi…

Transcript Reports

A searchable list view of Learner and Preceptor Transcripts as well as their completed competencies. Click the icon in the relavant column to open the colleague's transcript or completed competency documents.

Logging In

Orientation Nurse users and Ledership users can access private areas of the site using their username and passwords. Passwords can be reset following the prompts given by the Reset Password link. The log-in form is located on the homepage in the lower half of the page, shown on in the screenshow outlined in bright yellow. Learner and Preceptor us…

Verify Competency Documents

Part of your role as a preceptor is to document the learning that has occurred. The Learner on orientation is responsible for determining which of their preceptors can sign off on each document. The Preceptor is responsible for completing the documents and electronically signing the document, verifying that the learner is prepared to complete the…

Schedule Modification

Change is inevitable, and making adjustments to the schedule is simple. Event Type Floor Shifts (events colored green on the calendars) and Unavailability (events colored black on the calendars) are standalone events and can be updated individually or in mass on the individual's schedule Classes are all attached to a Course record and the eve…

Preceptor Assessment

The Preceptor Assessment is similar to a Formal Evaluation, it is a comprehensive review of a Preceptor’s practice. Unlike a Formal Preceptor Evaluation which reviews how all the members of a Learner’s team of preceptors are interacting with that individual learner. This measures how an individual Preceptor is performing overall.  The Precep…

Review Preceptor Assessment

Access the Preceptor Assessment from the Preceptor's Transcript Quick Links. The button appears with the dates covered in the Preceptor Assessment. Preceptor Assessment February, 2024-August, 2024 The Preceptor Assessment is similar to a Formal Evaluation, it is a comprehensive review of a Preceptor’s practice. Unlike a Formal Preceptor Evaluat…

Learner Specific Question Template

Daily Learner and Daily Preceptor Evaluations can contain up to three additional questions designed to help the Learner and Preceptor reflect on their current goals. Update the Learner Specific Questions on the Learner Update Page. Log into your Orientation Nurse account Open the Learner's page Click on the Quick Link: 3. Learner Update &n…

Learner Specific Questions

Daily Learner and Daily Preceptor Evaluations can contain up to three additional questions designed to help the Learner and Preceptor reflect on their current goals. Update the Learner Specific Questions on the Learner Update Page. Log into your Orientation Nurse account Open the Learner's page Click on the Quick Link: 3. Learner Update &n…

Course

The Course record establishes an individual instance of when a learning event will be or was presented. A Course must be nested under a Course Template. Most fields in the Course Record come pre-filled from the template. The required fields are: Date / Time and Length (these can later be modified).  Multi-day courses: events 2-7 are opt…

Course Survey

From the Quick Links on the left side of a Course Template Site View choose: Survey Results The display includes a review of the last 10 results from the survey, it offers average results for any value that is saved as a integer or the percentage of Yes/No answers. The type column indicates if the respondent was a Learner (L) or Preceptor (P). &n…

Clinical Development Grid

This tool is designed to capture real-time assessment of a simulation participants’ performance. The tool is based on Miller's Pyramid[1]. It should be used to capture what is happening during a simulation or live patient encounter and is a tool to help debreif the event. Helping the learner reflect on their gaps in knowledge or practice. As the…

Knowledge Checks

The Knowledge Check section extends Curriculum to either conduct an on-demand poll for a course in progress or the ability to review content and assess for knowledge gained. Examples of use: poll to determine the next two steps during a Point-of-View Simulation, pre-education survey, collect answers during a group game such as Jeopardy, post educa…

Course Grade/Certificates

The Course Grade function is an optional tool that can be used to: Document attendance as well as a score for the course Create certificates for instructors and participants Document outcomes associated with the curriculum Complete competency documentation The Curriculum record controls the implementation of the Course Grade function for…

Events (Completed)

This page is a tool for Orientation Nurses. It has two List Views where all events are organized by: Learners or Preceptors. It allows Orientation Nurses to easily review a completed shift: | | or survey results for a class: | . This List View is grouped by Learner or Preceptor. It can be filtered using the drop downs at the top of the page…

Events (Upcoming)

This page is a tool for Orientation Nurses. It has two List Views where all events are organized by: Learners or Preceptors. It allows Orientation Nurses to easily review and make changes using the links: | | The Learner List View is grouped by Learner and can be re-organized based on any column heading. This list is also searchable. Notice…

Connecting Patient Outcomes with Education Interventions

 The Curriculum section acts as the architectural plan for all learning. It captures each recurring learning event—whether a single session or a multi-day course—and logs essential details, such as topics, objectives, outcomes, and event descriptions. The Learning Center has tools to schedule learning, but it also automatically generates a tr…

Outcomes

 This section covers the Site Views related to creating, maintaining, and displaying Outcomes. It starts building the data with Outcome Template records. Individual Outcome records are nested below a template and displayed in a group of records linked to the Affiliate / Preceptor / Learner that is designated on the records…

Submit a Knowledge Check

A Knowledge Check contains a series of questions or survey items that your educator is seeking your response in association with your onboarding curriculum. An invitation is provided to a knowledge check through a text message, e-mail or a QR code.  Open the page and begin answering the questios. There is a Save Progress Button where you can…

Onboarding Checklist

The onboarding checklist is initially based on the template checklist defined by each role. Up to 75 tasks can be placed on the list. The list can be updated by multiple users; each item tracks the user who updated it and when.  An additional line item will appear for another task as soon as the "step" has text entered. Items within the…

Edit Colleagues

Access this screen by clicking Edit on main Colleague screen from the Current Colleagues list view. Use the Edit Colleagues form to modify multiple colleague, learner, learner role, and preceptor records at once. The table is organized with the Colleague record first; these core elements (name, contact information, shift, weekend) are collected…

Add New Colleague

Access this screen by clicking Add on the main Colleague screen from the Current Colleagues list view. Or select Add Colleague from the dropdown. Use the Add Colleague form to create a new record. On the second step you can nested records. Required fields are highlighted in yellow including name fields, selecting at least one of the available af…

Edit Colleague

Access this screen by clicking next to the colleague's name on the main Colleague list view or by clicking on Edit Colleague from the Colleague's record or any of their nested records (learner or preceptor records). Use the Edit Colleague form to update information on the colleague. The form is divided into four sections: First fields that ar…

Colleague View

Access this screen by clicking next to the colleague's name on the main Colleague list view or by clicking on the Colleague's name. The Colleague View screen is a comprehensive collection of data related to the learning that prepared a colleague for a role or specialty practice, as well as their contributions as a preceptor or instructor. Data p…

Colleague Curriculum Assignments

Access this screen by clicking Schedule Courses in the Quick Links or in the Course List list view. Prerequiseite: A colleague must have at least one nested Learner record or a Preceptor record before the colleague can be scheduled for courses. The Curriculum Assignment view creates a table of all upcoming Courses after the start date for the c…

Colleague Notes

Navigate to the Colleague's page by clicking on their name from the Colleagues list view. Then click on the Add Notes button from the Colleague Note list view. This list view can be saved as a PDF. Clicking on the link in the Related results column brings the user to the oritinal document (Evaluation, Event, Competency Document, or Outcome), Re…